
同花顺遭实控人及股东减持道正网 ,套现金额或达5亿元
本文自南都·湾财社。
采写 | 南都·湾财社记者 刘常源
编辑 | 王琦璋
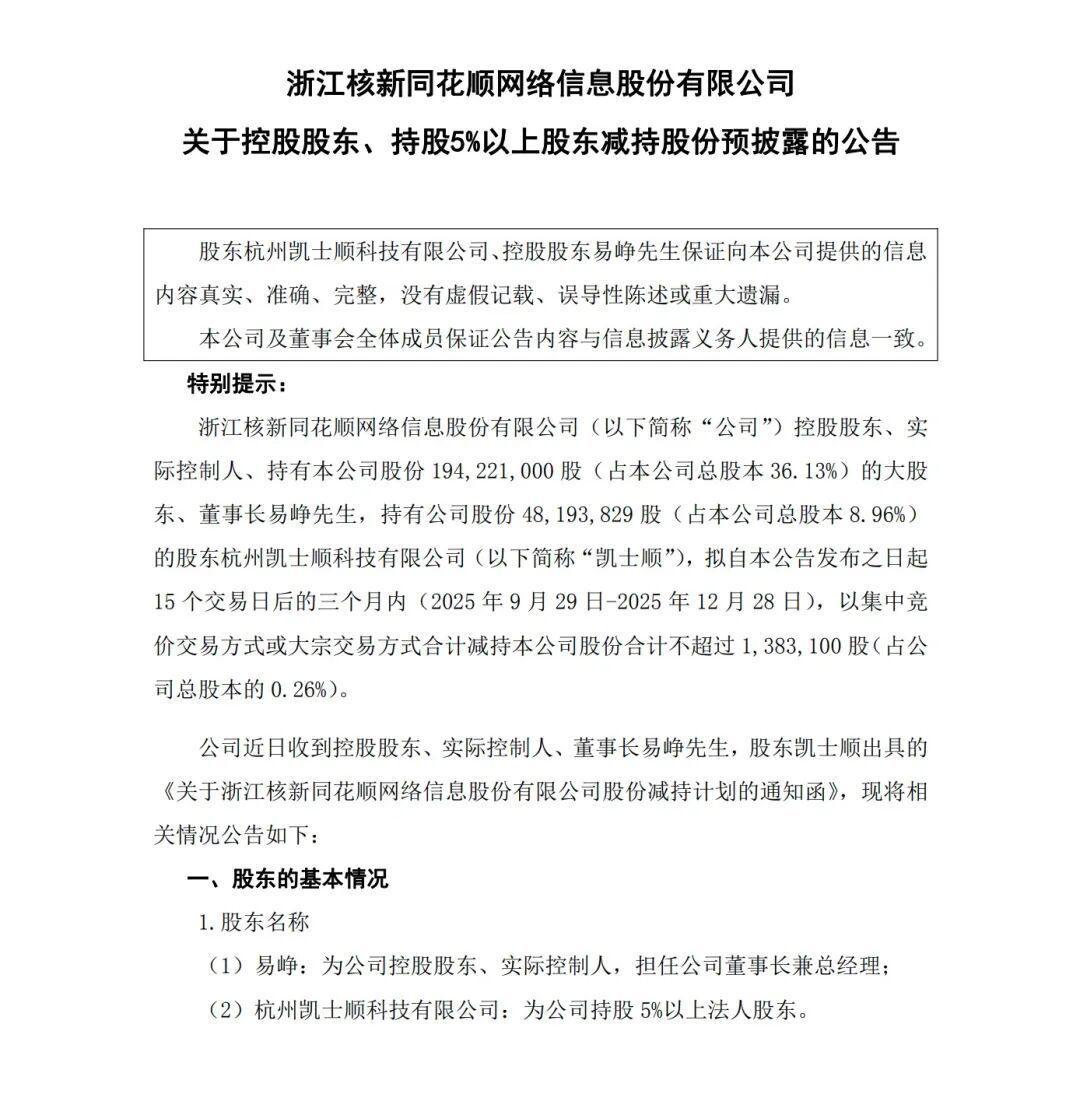
9月5日盘后道正网 ,同花顺发布公告称,公司控股股东、实际控制人、董事长易峥及股东杭州凯士顺科技有限公司(简称“凯士顺”)拟减持部分公司股份。根据公告,上述股东计划自2025年9月29日起三个月内,通过集中竞价或大宗交易方式合计减持不超过138.31万股,占公司总股本的0.26%。
来源:同花顺公告
具体来看,易峥目前持有公司股份1.94亿股,占总股本的36.13%,其拟减持不超过68.4万股,占总股本的0.13%。减持完成后,易峥持股比例将降至36.00%,公司控制权未发生重大变化。凯士顺目前持有公司股份4819.38万股,占总股本的8.96%,其拟减持不超过69.91万股,占总股本的0.13%。
公告显示,易峥此次减持的股份来源于其2022年通过二级市场增持的股份,凯士顺减持的股份则来源于公司首次公开发行前股份。对于减持目的,凯士顺表示,为自身资金需要;易峥则表示,此次减持是对既定目标的落实,旨在优化个人资源配置,从而将更多精力聚焦于公司战略布局和主营业务发展。
股价方面,截至9月5日收盘,同花顺股价报收361.50元/股,涨0.39%。若以当前股价计算,本次减持易峥和凯士顺将分别套现约2.47亿元和2.53亿元。
值得注意的是,凯士顺去年年底才完成一次减持。2024年11月8日,同花顺公告,因股东资金需要,凯士顺拟减持公司股份不超过268.80万股(占公司总股本的0.50%),减持股份来源为同花顺IPO前凯士顺所持股份。同年12月31日,同花顺再次公告称,凯士顺已完成该次减持,减持均价322.72元。据此计算,该次减持凯士顺套现约8.67亿元。
而在此之前,凯士顺的前身凯士奥,更是自2017年开始就不断减持,减持次数已有十余次,持股比例也由15%降至8.96%。
业绩方面,8月23日,同花顺公布了2025年半年报,公司实现营收17.79亿元,同比增长28.07%;利润5.77亿元,同比增长46.1%;归母净利润5.02亿元,同比增长38.29%。
同时,同花顺还以总股本5.376亿股为基数,每10股派发现金1元(含税)道正网 ,合计派发5376万元,占半年度归母净利润的10.71%。
亿赢配资提示:文章来自网络,不代表本站观点。